(大集合)可供选择的软件开源协议的罗列
Public License List
罗列各种开源代码的公共协议以供选择。具体每一个协议的含义可以另外找教程文章或看官网原文,这里解决“都有什么”的问题。
List of licenses that can be chosen.
注:在 Github 上的原版文章日后可能会更新,在其它位置发的不会跟进。文章的 Gitee 仓库地址,Gitee 访问更流畅。
杂项
-
这是一篇不错的介绍开源协议的文章
-
这是一个开源协议选择器
public-license-selector——Tool that will help you select the right open license for your data or software。
CC 协议
对于非编程代码的个人作品如图片、文字等可选择使用 CC 协议。
都有什么:About CC Licenses - Creative Commons。
在每个协议页面下面有 use the license(这个以 CC BY-NC-SA 为例),点进去可以获得该协议的图标,可以加到 个人作品 中 表示 使用该协议,他人使用您的作品需要遵守该协议的规则。
| License name | URL |
|---|---|
| Creative Commons Attribution (CC-BY) | http://creativecommons.org/licenses/by/4.0/ |
| Creative Commons Attribution-NoDerivs (CC-BY-ND) | http://creativecommons.org/licenses/by-nd/4.0/ |
| Creative Commons Attribution-NonCommercial (CC-BY-NC) | http://creativecommons.org/licenses/by-nc/4.0/ |
| Creative Commons Attribution-NonCommercial-NoDerivs (CC-BY-NC-ND) | http://creativecommons.org/licenses/by-nc-nd/4.0/ |
| Creative Commons Attribution-NonCommercial-ShareAlike (CC-BY-NC-SA) | http://creativecommons.org/licenses/by-nc-sa/4.0/ |
| Creative Commons Attribution-ShareAlike (CC-BY-SA) | http://creativecommons.org/licenses/by-sa/4.0/ |
| .etc |
关于 CC 协议的详细介绍:
正经的(Official)
感动的(Be moved)
“良心授权” 协议
本软件对于最终用户免费。由于本软件使用了带有 AGPL 条款的第三方开源组件,因此,本软件及其源代码的使用协议也基于 AGPL。另外还带有如下附加条件。在遵守本软件的前提条件下,你可以在遵循本协议的基础上自由的使用和传播它,你一旦安装、复制或使用本软件,则表示您已经同意本协议条款。如果你不同意本协议,请不要安装使用本软件,也不应利用其源代码。
附加条件: 每一个使用本软件的用户,如果本软件帮助了您,每使用本软件后,您应当做 1 件善事。善事无分大小,有心则行。例如:
- 如果您的父母在身边,你可以为您的父母做一顿美味的饭菜,或者为他们按摩、洗脚;如果他们身处远方,你可以向他们发起通话,问候他们的健康和生活。
- 在大雨滂沱的时候,如果您有雨伞,可与同路的人共享;在烈日当空的时节,如果您看到环卫工人太阳下工作,您可以为他们买一瓶水送给他们;在拥挤的公共交通工具上,或在公共场合排队等候之际,如果您有座位,可以让给老人、孕妇或提着重物的人就坐。
- 您可以用您擅长的技能,为身边的人排难解困;您可以将您的知识,分享给其他人,让他们有所获益;您可以向比您困难的人捐资赠物。
- 如果您觉得这个软件真的好用,请将它的使用方法介绍给别人,让别人也通过使用本软件而得到好处;或者将其它您觉得好用的软件介绍给别人。
如果您无法做到使用本软件后做 1 件善事,请记在心中。在有机会的时候,多行善积德。本用户协议之遵循与否,全在于您的良心。是为“良心授权”。
Anti-996 License
kattgu7/Anti-996-License: Anti-996 License Version 1.0 (github.com).
版权所有(c)<年份><版权持有人>
反996许可证版本1.0
在符合下列条件的情况下, 特此免费向任何得到本授权作品的副本(包括源代码、文件和/或相关内容,以下统称为“授权作品” )的个人和法人实体授权:被授权个人或法人实体有权以任何目的处置授权作品,包括但不限于使 用、复制,修改,衍生利用、散布,发布和再许可:
- 个人或法人实体必须在许可作品的每个再散布或衍生副本上包含以上版权声明和本许可证,不 得自行修改。
- 个人或法人实体必须严格遵守与个人实际所在地或个人出生地或归化地、或法人实体注册地或 经营地(以较严格者为准)的司法管辖区所有适用的与劳动和就业相关法律、法规、规则和 标准。如果该司法管辖区没有此类法律、法规、规章和标准或其法律、法规、规章和标准不可 执行,则个人或法人实体必须遵守国际劳工标准的核心公约。
- 个人或法人不得以任何方式诱导或强迫其全职或兼职员工或其独立承包人以口头或书面形式同 意直接或间接限制、削弱或放弃其所拥有的,受相关与劳动和就业有关的法律、法规、规则和 标准保护的权利或补救措施,无论该等书面或口头协议是否被该司法管辖区的法律所承认,该 等个人或法人实体也不得以任何方法限制其雇员或独立承包人向版权持有人或监督许可证合规 情况的有关当局报告或投诉上述违反许可证的行为的权利。
该授权作品是"按原样"提供,不做任何明示或暗示的保证,包括但不限于对适销性、特定用途适用 性和非侵权性的保证。在任何情况下,无论是在合同诉讼、侵权诉讼或其他诉讼中,版权持有人均 不承担因本软件或本软件的使用或其他交易而产生、引起或与之相关的任何索赔、损害或其他责任。
不正经的(Unofficial)
| License name | URL |
|---|---|
| “Good Luck With That” Public License | https://github.com/me-shaon/GLWTPL |
| DO WHAT THE FUCK YOU WANT TO PUBLIC LICENSE | https://github.com/anak10thn/WTFPL |
| Dont Be a Dick Public License | https://github.com/philsturgeon/dbad |
| The Sandia Message Public License | https://github.com/cdanis/sandia-public-license |
| SAY NO TO SUICIDE PUBLIC LICENSE | https://github.com/unbug/snts |
| The Star And Thank Author License(SATA License) | https://github.com/zTrix/sata-license;一篇中文介绍:SATA License——开源的泥石流 |
| .etc |
开源协议的选择
对几个常用开源协议的简短说明
-
AGPL-3.0:
引自 AGPL 开源授权协议_cnhome的博客-CSDN博客_agpl,GPL和AGPLv3的区别_KeepLearningBigData的博客-CSDN博客_agpl gpl。
AGPL = GPL + 一条限制。
- GPL:如果你使用的GPL的代码作为基础完成你自己的软件,如果你要分发你的软件,你的软件必须也是GPL的。如果使用GPL成分的软件通过互联网或者其他方式发布,就必须提供源代码。
- 一条限制:如果使用AGPL许可的软件与用户通过网络进行交互,也需要提供源代码给用户,所有的修改也要给用户。
GPL 和 AGPLv3 的区别:
- GPL v3 协议,意味着修改和使用其代码都需要开源,但是这是建立在软件分发的基础上,如果使用代码作为服务提供,而不分发软件,则不需要开源。这实际上是 GPL 协议本身的缺陷。
- AGPL v3 协议,也就是说,除非获得商业授权,否则无论以何种方式修改或者使用代码,都需要开源。
-
MIT:限制几乎是最少的开源协议。
引自 MIT开源协议_yanqing0924的博客-CSDN博客_mit开源协议。
- 被授权人权利:被授权人有权利使用、复制、修改、合并、出版发行、散布、再授权及贩售软件及软件的副本;被授权人可根据程序的需要修改许可协议为适当的内容。
- 被授权人义务:在软件和软件的所有副本中都必须包含版权声明和许可声明。
- 其他重要特性:此许可协议并非属copyleft的自由软件许可协议,允许在自由及开放源代码软件或非自由软件(proprietary software)所使用;MIT的内容可依照程序著作权者的需求更改内容,此亦为MIT与BSD(The BSD license, 3-clause BSD license)本质上不同处;MIT许可协议可与其他许可协议并存,另外,MIT条款也是自由软件基金会(FSF)所认可的自由软件许可协议,与GPL兼容。
-
CC-BY-NC-SA 4.0:
引自 YunYouJun/yun: ☁️ 小云设定资源大公开! (github.com)。
简而言之,在非商业使用与署名(发布时注明原设出处即可)的前提下,您可以任意对其进行修改(包括但不限于 P 图、二次创作)、印刷、分发等。
其它更多协议的详细描述
开源软件许可协议介绍_Dave888Zhou的博客-CSDN博客_gpl开源协议。
详细介绍六种开源协议(程序员须知) - 知乎 (zhihu.com)。
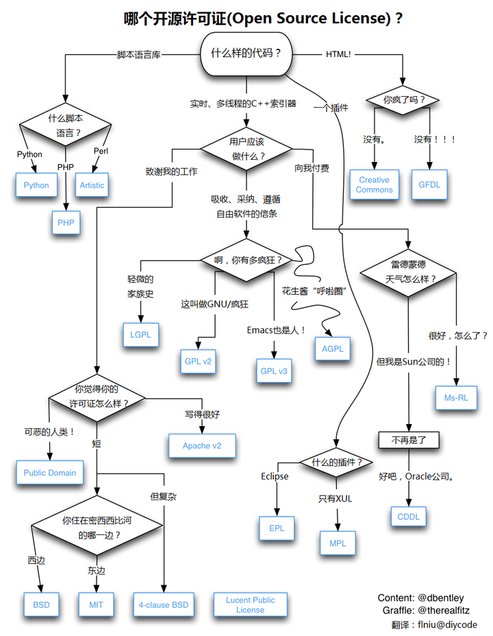
用图描述开源协议的选择
下图出处:乌克兰程序员 Paul Bagwell 画了一张分析图(图为阮一峰汉化版 http://www.ruanyifeng.com/blog/ Cc-By-3.0 / 2011.5.2)

下图出处:见图中右下角
